环氧树脂在各领域的应用 发布时间:2026-04-15
环氧树脂的卓越特性与应用领域
环氧树脂凭借其卓越的物理机械性能、电绝缘性能以及与多种材料的出色粘接性能,在众多领域展现出独特优势。其使用工艺的灵活性更是使其在国民经济的各个领域得到广泛应用,包括涂料、复合材料、浇铸料、胶粘剂、模压材料和注射成型材料等。金鉴实验室作为专注于光电半导体领域的科研检测机构,能够对环氧树脂的来料进行严格的检验,确保其各项性能指标符合应用要求,为环氧树脂在各个领域的可靠应用提供坚实的质量保障。

涂料领域
1.耐化学品性优良尤其在耐碱性方面表现出色,能够抵御多种化学物质的侵蚀。
2. 漆膜附着力强对金属等基材的附着力极为出色,确保涂料牢固地附着在表面。
3. 耐热性和电绝缘性良好在高温环境下仍能保持稳定性能,同时具备优良的电绝缘特性。
4. 保色性较好漆膜能够长时间保持原有色泽,不易褪色。环氧树脂涂料的主要应用方向包括防腐蚀漆、金属底漆和绝缘漆。这些涂料在工业防护、金属加工和电气设备绝缘等领域发挥着重要作用,为各类设施和设备提供可靠的保护。
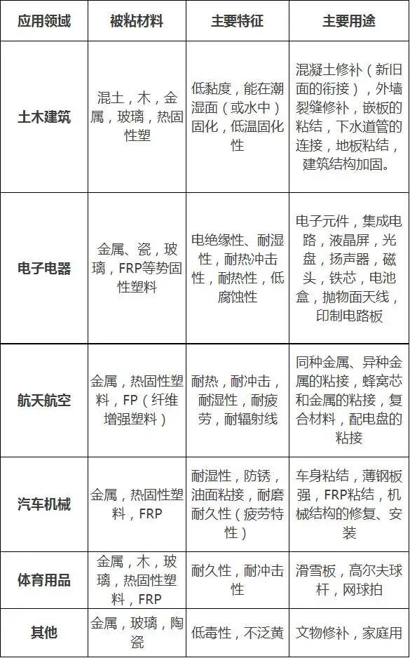
胶粘剂领域
金属材料:如铝、钢、铁、铜等,能够实现牢固的粘接。非金属材料:如玻璃、木材、混凝土等,也能形成可靠的粘接层。
热固性塑料:如酚醛、氨基、不饱和聚酯等,环氧树脂胶粘剂同样表现出色。环氧树脂胶粘剂是结构胶粘剂的重要品种,广泛应用于各个行业。其主要用途如下:

土木建筑:用于建筑结构的加固、修复和连接,如混凝土结构的粘接、钢结构的拼接等。
汽车制造:在汽车零部件的粘接、车身结构的加固等方面发挥重要作用,提高汽车的整体性能和安全性。
电子电器:用于电子元件的固定、线路板的粘接等,确保电子设备的稳定运行。金鉴实验室可针对环氧值、无机氯含量、有机氯含量、挥发分、粘度或软化点,提供专业的环氧树脂来料检验服务,具体详情可联系金鉴检测顾问199-2430-2901。
电子电器材料领域

1. 电器、电机绝缘封装用于制造电磁铁、接触器线圈、互感器、干式变压器等高低压电器的整体全密封绝缘封装件。从常压浇注、真空浇注到自动压力凝胶成型,环氧树脂的应用技术不断发展,满足了电器工业的多样化需求。
2. 电子元件灌封广泛用于装有电子元件和线路的器件的灌封绝缘,成为电子工业中不可或缺的重要绝缘材料。它能够有效保护电子元件免受外界环境的影响,提高电子设备的可靠性和稳定性。金鉴实验室严格遵循国际和国内的测试标准,确保每一项测试结果都符合相关法规要求,为客户提供权威的检测报告。
3. 半导体元器件塑封电子级环氧模塑料用于半导体元器件的塑封,近年来发展迅速。其性能优越,有取代传统金属、陶瓷和玻璃封装的趋势,为半导体产业的发展提供了有力支持。
4. 环氧层压塑料在电子、电器领域应用广泛,其中环氧覆铜板的发展尤为迅速,已成为电子工业的基础材料之一。此外,环氧绝缘涂料、绝缘胶粘剂和电胶粘剂也有大量应用,为电子电器产品的制造和性能提升提供了重要保障。通过金鉴的环氧树脂检测服务,可以帮助客户优化产品设计,提升产品质量,确保其在激烈的市场竞争中保持领先地位。
工程塑料和复合材料领域
环氧工程塑料涵盖了多种类型,包括用于高压成型的环氧模塑料、环氧层压塑料以及环氧泡沫塑料。这些材料也可以被视为广义的环氧复合材料。环氧复合材料主要包括以下几种:
1. 环氧玻璃钢作为通用型复合材料,广泛应用于化工、建筑、交通等领域,具有高强度、耐腐蚀等优点。
2. 环氧结构复合材料如拉挤成型的环氧型材、缠绕成型的中空回转体制品和高性能复合材料等。这些材料在化工及航空、航天、军工等高技术领域具有重要应用价值,是重要的结构材料和功能材料。
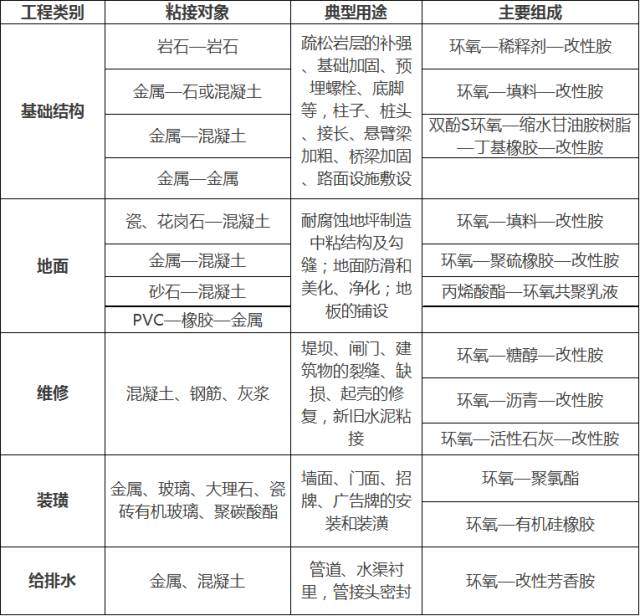
土建材料领域
1. 防腐地坪用于工业厂房、仓库等场所的地面防护,具有良好的耐腐蚀性和耐磨性。
2. 环氧砂浆和混凝土制品提高混凝土的强度和耐久性,用于制造高质量的建筑构件。
3. 高级路面和机场跑道提供高强度、耐磨损的表面,确保交通设施的长期稳定运行。
4. 快速修补材料用于建筑结构的快速修复,提高施工效率。
5. 加固地基基础的灌浆材料增强地基的承载能力和稳定性。
6. 建筑胶粘剂及涂料用于建筑结构的粘接和表面防护,提升建筑的整体性能和美观度。金鉴实验室能够为光电半导体领域提供环氧树脂来料的质量检测服务,针对不同的应用场景,对环氧树脂进行检测和评估。金鉴实验室的专业服务不仅限于测试和认证,还包括失效分析、技术咨询和人才培养,为客户提供一站式的解决方案。
- 上一篇: 什么是AEC-Q102的恒定加速度测试?
- 下一篇: PCB镀层可靠性和失效分析


