光耦隔离性能不过关?LED 高温光衰超标?AEC-Q102 认证前必看的优化方案 发布时间:2026-03-13
引言
在新能源汽车电子系统中,LED光耦是实现高压电路隔离(如动力电池管理系统)与信号安全传输(如车载充电模块)的核心器件。其工作环境极为严苛,动力电池充放电时局部温度可达 125℃,靠近电机的区域温度甚至突破 150℃。金鉴实验室作为专注于LED产业的科研检测机构,能够对LED进行严格的检测,致力于提供高质量的测试服务,为LED在各个领域的可靠应用提供坚实的质量保障。高温工况会直接导致 LED光耦光发射效率衰减、隔离性能下降,严重时还会引发电路短路、系统失效等安全风险。AEC-Q102认证作为车用光电器件的国际权威标准,针对高温等极端环境制定了严苛测试项目,其中相关的高温测试是 LED光耦切入汽车供应链的关键门槛。本文聚焦 AEC-Q102认证核心要求,针对光耦隔离性能不足、LED高温光衰超标等常见问题,拆解关键测试项背后的技术逻辑,提供材料、工艺、结构全维度优化方案,助力厂商高效通过认证。金鉴实验室拥有专业的LED测试设备和技术团队,能够确保LED测试的准确性和可靠性,如需专业检测服务可联系金鉴检测顾问189-2421- 3655。

核心痛点:高温下 LED光耦的两大致命失效
LED光耦由发光二极管(LED)与光敏元件(如光敏三极管)组成,二者材料特性与封装结构对温度高度敏感。以150℃高温为例,在这种环境下会引发多维度性能失效,其中最核心的两大问题直接影响认证通过率:1.LED高温光衰超标高温会导致 LED芯片量子效率下降、正向电压漂移,即使在额定电流下,光输出功率也可能衰减 40% 以上。这使得光敏元件接收的光信号不足,无法实现正常开关或隔离功能,最终导致各项测试数据超出认证允许范围。2.隔离性能持续恶化高温环境下,光敏三极管暗电流呈指数级增长,150℃ 下暗电流可达常温的 100 倍以上,直接导致光耦隔离电阻从10¹²Ω降至10⁸Ω以下。这远远无法满足新能源汽车高压系统 ≥5000Vrms的隔离耐压要求,同时封装老化、水汽渗透等问题会进一步加剧隔离性能衰减。金鉴实验室在进行试验时,严格遵循相关标准操作,确保每一个测试环节都精准无误地符合标准要求。
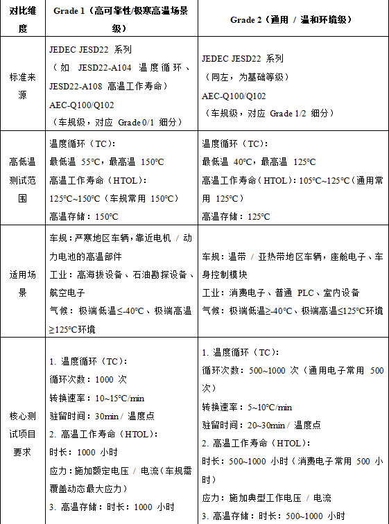
AEC-Q102测试与Grade 1/2高低温对应表
AEC-Q102认证中,高温相关测试是光耦隔离性能与光衰问题的主要考核场景,不同 Grade等级下的高低温测试要求存在明确差异,具体对应关系如下:

针对性优化方案:三大维度突破认证瓶颈
针对上述测试要求与失效痛点,厂商需从材料、工艺、结构三方面进行系统性优化,同时结合预测试筛选,金鉴实验室拥有专业的LED测试设备和技术团队,能够确保LED测试的准确性和可靠性。确保隔离性能与抗光衰能力达标:
1.材料升级:筑牢高温耐受基础 LED芯片:选用碳化硅(SiC)或氮化铝(AlN)衬底,耐高温性与热导率更优,150℃ 下光效衰减率可控制在 20% 以内。封装胶:替换环氧树脂为耐高温硅胶(耐温 ≥200℃)或玻璃绝缘子,硅胶可使 150℃ 存储 1000 小时后透光率保持 90% 以上,玻璃绝缘子可解决水汽渗透问题。金线与支架:采用直径 ≥30μm 的高纯度金线,通过超声焊接增强键合强度;支架选用铜基覆钼(Cu-Mo-Cu)材料,匹配芯片热膨胀系数。
2.工艺改进:提升可靠性与一致性芯片贴装:采用共晶焊接替代银胶贴装,热导率提升 5 倍以上,快速导出芯片热量,避免高温积累。封装密封:引入激光焊接封装技术,密封精度达微米级,阻挡水汽与杂质进入,降低湿热测试失效风险。批次筛选:量产环节增加 150℃、200 小时高温工作预测试,提前剔除 CTR 衰减超标的个体,将批次通过率提升至 95% 以上。
3.结构设计:优化散热与应力分散散热结构:在光耦外壳设计散热鳍片或采用金属外壳封装,将 150℃ 下芯片结温降低 15-20℃,减少光衰与暗电流增长。应力缓冲:在芯片与支架之间增加聚酰亚胺薄膜柔性缓冲层,吸收温度循环中的热膨胀应力,避免封装开裂与金线断裂。
实验室助力:高效通过认证的捷径
金鉴实验室是专注汽车电子与光电半导体领域的科研检测机构,深耕 AEC-Q102 等车规认证测试服务,已累计为 500 余个光电器件相关项目提供全流程技术支持。实验室配备 150℃精准控温恒温箱(温度波动≤±1℃)、X 射线检测仪等专业设备,能精准完成高温工作寿命、温度循环、高温高湿偏压等核心测试项目。
依托深厚的项目实战经验与资深技术团队,可通过切片分析、红外热成像、电学参数扫描等手段,快速定位封装老化、金线断裂、暗电流超标等失效根源,提供定制化整改方案。凭借成熟的并行测试模式与标准化流程,实验室将 150℃相关测试周期压缩至 45-60 天,远低于行业 80-100 天均值,同时出具 ISO/IEC 17025 认可的权威报告,助力企业高效通过 AEC-Q102 认证,降低整改成本,顺利切入汽车供应链。金鉴实验室的专业服务不仅限于测试和认证,还包括失效分析、技术咨询和人才培养,为客户提供一站式的解决方案。
- 上一篇: LED荧光粉来料检验精解
- 下一篇: FIB-SEM技术在锂离子电池的应用


