LED实用指南:常见导热系数测试方法比较 发布时间:2026-01-27
众所周知,随着温度升高,电子器件可靠性和寿命将呈指数规律下降。对于LED产品和器件来说,选用导热系数尽可能小的原材料是改善产品散热状况、提高产品可靠性的关键环节之一。金鉴实验室是一家专注于LED产业的科研检测机构,具备先进的测试设备和专业的技术团队,能够为材料的导热系数测试提供准确的数据支持,确保其在实际应用中的可靠性和效率。
目前,导热系数的测试方法多种多样,各有优势与局限性。本文将深入剖析两种主流的测试方法——激光闪射法(瞬态法)与稳态热流法,并提供科学合理的优选策略,以助于研究人员和工程师在实际工作中做出明智的选择。
主流测试方法概览
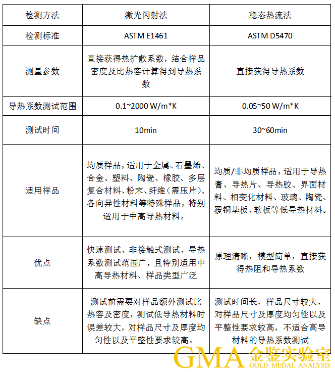
1.激光闪射法(瞬态法)
激光闪射法是一种基于瞬态原理的先进导热系数测试技术。其核心原理是在精确控温的炉体内,利用激光源或闪光氙灯瞬间发射的光脉冲,均匀地照射在样品的下表面。样品表层吸收光能后,温度迅速升高,形成热端,而热量则以一维热传导的方式向冷端(上表面)传播。通过高精度的红外检测器,实时监测样品上表面温度的微小变化,从而精确计算出热扩散系数。进一步结合样品的密度和比热容(可通过激光法或差示扫描量热法(DSC)等方法精确测定),利用相关公式计算得出材料的热导率。

金鉴实验室所配备的闪光法导热系数仪是激光闪射法的杰出代表,它以其高效、精准的测试性能,广泛应用于各类材料的热扩散系数及导热系数测定。该仪器能够在短时间内提供高精度的测试结果,为材料热性能研究提供了有力的工具,尤其适用于对中高导热材料的快速检测。如需进行专业的检测,可联系金鉴检测顾问189-2421-3655。
2.稳态热流法
稳态热流法则是依据稳态热传导的经典理论,适用于测试具有两平行等温界面且厚度均匀的试样。在实验过程中,通过在试样两接触界面间巧妙地施加不同的温度,构建起稳定的温度梯度,促使热流量精准地垂直穿过试样测试表面,有效避免了侧面热扩散的干扰。

具体操作步骤是将特定厚度的方形样品精确地嵌入两热等温的平行表面之间,利用两接触面的温度差在试样上精准地施加热梯度,确保热流垂直且均衡地穿过测试表面,同时严格控制无横向热传输的发生。设备通过精准侦测流过试样的热流量以及热端面和冷端面的温度,经过严谨的计算,得出试样的热阻及导热系数。
方法细致对比
为了更直观地理解两种测试方法的差异,金鉴实验室在多年的测试实践中积累了丰富的经验,能够为客户提供详尽的测试报告和数据分析,帮助他们更好地理解LED材料的热传导特性。

测试方法优选指南
整体而言,稳态热流法在测定低导热材料的热性能时展现出高准确性和优良重复性,但其应用受限于较小的测试范围和较窄的温度域。相较之下,激光闪射法因其广泛的测试范围、对不同材料的适应性强和较短的测试周期而受到青睐。然而,当应用于低导热材料的测试时,激光闪射法的准确性和重复性通常无法达到稳态法的水平。
因此,在选择适合的导热系数测试方法时,应仔细评估材料属性、测试方法的特点、所用装置的性能以及具体的测试需求等多个因素,以确保科学和技术上的精确性。无论是选择激光闪射法还是稳态热流法,金鉴实验室都能根据客户的具体需求提供量身定制的解决方案。
1.材料属性
不同的材料具有不同的热传导特性,这是选择测试方法的首要考虑因素。对于低导热材料,如导热膏、导热片、导热胶等,稳态热流法能够提供高精度的测试结果,确保其在实际应用中的可靠性和稳定性。而对于中高导热材料,如金属、合金、陶瓷等,激光闪射法则更能发挥其优势,快速准确地测定其导热系数,为材料的研发和应用提供有力支持。
2.测试方法特性
每种测试方法都有其独特的原理和操作流程,了解这些特性有助于选择最适合的方法。激光闪射法基于瞬态原理,能够在短时间内完成测试,适合对测试效率要求较高的场景。而稳态热流法基于稳态热传导原理,测试过程相对稳定,适合对测试精度要求极高的低导热材料检测。金鉴实验室能够根据不同材料的特性,提供科学合理的测试方法选择,确保测试结果的准确性和可靠性。
3.具体测试需求
不同的测试目的和应用场景对导热系数的测试精度、测试时间、样品要求等方面有不同的要求。例如,在材料研发阶段,可能需要对多种材料进行快速筛选,此时激光闪射法的高效性就显得尤为重要。而在产品质量控制环节,对低导热材料的精确检测则更依赖于稳态热流法的高精度。
金鉴实验室致力于改善LED品质,服务LED产业链中各个环节,使LED产业健康发展。金鉴实验室具备推出“导热系数鉴定”的服务,通过金鉴实验室特定检测设备和标准规范LED市场,逐渐形成统一标准,给出可参考的LED导热材料热阻或导热系数值。金鉴实验室的专业服务不仅限于测试和认证,还包括失效分析、技术咨询和人才培养,为客户提供一站式的解决方案,金鉴将继续秉承着专业的服务态度,不断提升自身的技术水平和服务质量,为LED行业贡献我们的力量。
- 上一篇: 带你一文了解芯片开封技术
- 下一篇: 氩离子束研磨抛光助力EBSD样品的高效制备


